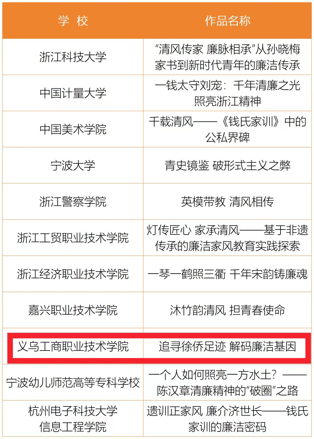
近日,教育部公示第十届高校廉洁教育系列活动遴选结果,本次活动由教育部思想政治工作司主办,以“清风育德守初心 廉洁笃行担使命”为主题,覆盖全国全日制普通高校师生,旨在推动廉洁教育融入办学治校、教书育人全过程。浙江省40多所高校参与,入选优秀作品65件,竞争激烈、含金量高,我校选送的2件作品成功入选,获奖数量位居全省高校前列,实现了在该领域的历史性突破。其中,《劲节清氛》加湿器获评“绘廉铸魂”创意优秀作品,《追寻徐侨足迹 解码廉洁基因》获评“青廉说”廉洁微网课优秀作品。
作为“绘廉铸魂”类优秀作品,《劲节清氛》加湿器将廉洁理念与文创设计、生活实用相结合,以“劲节”喻廉洁风骨,以“清氛”传廉韵初心,借廉洁文化符号创新表达,将无形的廉洁精神转化为可触摸、可使用的文创产品,让崇廉尚洁的理念融入师生日常生活,彰显了我校廉洁教育“寓教于创、润物无声”的鲜明特色,与活动“将廉洁理念转化为可视化、可感知的艺术表达”的要求高度契合。

获评“青廉说”廉洁微网课优秀作品的《追寻徐侨足迹 解码廉洁基因》,深度挖掘南宋名臣、理学家徐侨的廉洁事迹与精神内涵,聚焦其“以实心行实政”的为官之道、“守官居家,清贫刻厉”的修身之风,以及《徐氏家范》中蕴含的廉洁家风,生动展现了中华优秀传统文化中的廉洁智慧,实现了“青年影响青年”的传播效应。

两份荣誉的斩获,绝非偶然,而是我校长期以来坚持把廉洁教育作为全面从严治党的基础性工程、落实立德树人根本任务的重要举措,持续深耕细作、久久为功的必然结果。近年来,我校将廉洁教育深度融入思政课程、党团活动、主题实践、校园文化建设全过程,形成了“全员覆盖、全程融入、全域贯通”的廉洁育人体系,鼓励师生主动参与廉洁文化创作与传播,让廉洁理念从“被动接受”转变为“主动内化”,引导广大教职工廉洁从教、廉洁修身,青年学子廉洁求学、廉洁励志,逐步培育起人人“学廉、知廉、崇廉、践廉”的校园新风尚。(审核 朱淑珍 编辑 宗诗芮)